English
Español
Português
русский
Français
日本語
Deutsch
tiếng Việt
Italiano
Nederlands
ภาษาไทย
Polski
한국어
Svenska
magyar
Malay
বাংলা ভাষার
Dansk
Suomi
हिन्दी
Pilipino
Türkçe
Gaeilge
العربية
Indonesia
Norsk
تمل
český
ελληνικά
український
Javanese
فارسی
தமிழ்
తెలుగు
नेपाली
Burmese
български
ລາວ
Latine
Қазақша
Euskal
Azərbaycan
Slovenský jazyk
Македонски
Lietuvos
Eesti Keel
Română
Slovenski
मराठी
Srpski језик |
특징
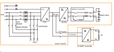
1. 높은 전력 밀도, 높은 통합성 및 컴팩트한 크기로 쉽게 사용할 수 있습니다. 설치 ; 2. 광전지 DC 액세스를 지원하고 MPPT 컨트롤러를 구성합니다. DC 결합형 PV-ESS 마이크로그리드를 형성하는 단계; 3. 에너지 저장 배터리는 DC/DC 컨버터에 의해 증폭됩니다. 시스템의 DC 버스 전압을 안정화합니다. 4.4G 및 Wi-Fi 온라인 지능형 모니터링으로 원격 가능 검사 및 수동 현장 작업 감소; 5. 자동화된 운영 및 오프그리드를 통한 주문형 배포 피크 절단 및 밸리 충진 중 스위칭, 지원 다수의 BMS, PCS, EMS 시스템을 통합 제어 보호; 6. 최대 단일 전력을 갖춘 강력한 독립형 단상 부하 용량 30kW의 위상 부하; 7. 표준 부하, 전력망, PV 액세스 회로 차단기 및 바이패스 스위치, All-in으로 통합 시스템 분배 구성 하나의 디자인; 8. STS 및 에너지 관리 시스템이 내장되어 있습니다. 여러 전원 간 전환 시간이 20밀리초 미만 출처; 9. 1+1 병렬 작동을 지원합니다.
명세서 |
|||
| 모델 | ESTS50-100kWh-400-A | ESTS64-128kWh-400-A | |
| DC 배터리 매개변수 | 세포 유형 | LFP 280Ah | LFP 314Ah |
| 팩 용량 및 구성 | 14.336kWh/1P16S | 16.077kWh/1P16S | |
| 배터리 용량 및 팩 수량 | 100kWh/7, 옵션 115kWh/8 | 128kWh/8, 옵션 112kWh/7 | |
| 배터리 전압 범위 | 314V~403V | 359V~461V | |
| 정격 충전/방전 C-rate &Current | 0.5C, 140A | 0.5C,157A | |
| 사이클 지수 | 8000cls(0.5P,25± | 2℃,@70%SOH) | |
| 온도 모니터링 포인트 | 56 | 64 | |
| DC 모듈 매개변수 | 저전압 측 전압 범위 | 150~1000V | |
| 저전압 측에서 최대 전력을 위한 최소 전압 | 340V | ||
| 정격전류 | 160A | 180A | |
| 정격 출력 | 50kW | 64kW | |
| DC측 PV 매개변수 (MPPT 출력측) |
최대 입력 전력 | 100kW | |
| 최대 입력 전류 | 160A | ||
| 전압 범위/시스템 버스 전압 | 650V~800V | ||
| 입력 스위치 | 250A/1000Vdc/2p, 연결 가능한 하나의 광전지 MPPT 컨트롤러에 해당(250A/1000Vdc/2p, 단일 MPPT 입력 지원) | ||
| 그리드 연결 AC측 매개변수 |
AC 정격 전력 | 50kW | 64kW |
| AC 최대 전력 | 55kW | 70.4kW | |
| 정격전류 | 75A | 96A | |
| THDi | <3% | ||
| DC 성분 | <0.5%lpn | ||
| 그리드 유형 | 3W+N+PE | ||
| 전압 범위 | 360VAC~440VAC | ||
| 주파수 범위 | 45~55Hz/55~65Hz | ||
| 역률 | -1~1 | ||
| 고립된 AC 측 매개변수 |
정격 출력 전력 | 50kW 64kW | |
| 최대 단상 출력 전력 | 30kW | ||
| 정격 출력 전압 | 400V | ||
| 정격 출력 주파수 | 50/60Hz | ||
| THDu | <3% | ||
| 과부하 용량 | 110%10분 | ||
| 그리드-아일랜드링(Grid-Islanding) 전송 개폐 장치 구성 |
유지보수 바이패스 스위치 | 125A/400Vac | |
| 부하 스위치 | 125A/400Vac | ||
| 그리드 스위치 | 250A/400Vac | ||
| STS | 152A/100kW | ||
| 전환 시간 | <20ms | ||
| 시스템 매개변수 | 최대 시스템 효율성 | ≥90% | |
| 냉각 개념 | 스마트 공기 냉각 | ||
| 작동 온도 | -30~55℃-30~55℃(40°C 이상에서 정격감소) | ||
| 상대습도 | 0 ~ 95%RH, 비응축 | ||
| 치수(L*D*H) | 1050×1050×2050mm | ||
| 무게 | 1350kg | ||
| IP그레이드 | IP54 IP54(완전한 기계) | ||
| 소음 | <70dB | ||
| 네트워크 연결 유형 | 4G/와이파이/TCP/IP4G/와이파이/이더넷 TCP/IP | ||
| 화재 예방 | 에어로졸 | ||
| 디스플레이 화면 | LCD | ||